【南京深斯自动化】欢迎来到南京深斯自动化工程有限公司官方网站!
关于深斯
|
联系深斯
深斯首页
关于深斯
压力液位系列
温湿度系列
流量计系列
气体探测器系列
仪表及隔离模块系列
工程案例
知识中心
联系深斯
当前位置:
首页
>
仪表及隔离模块系列
产品中心
压力液位系列
温湿度系列
流量计系列
气体探测器系列
仪表及隔离模块系列
DP大屏显示器
产品特点
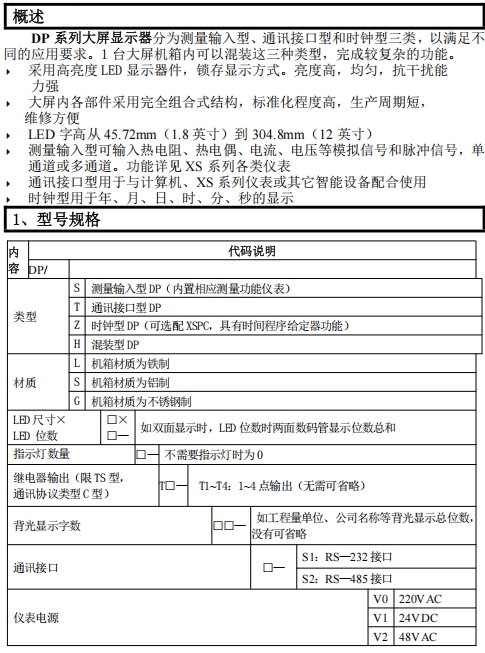
DP系列大屏显示器分为测量输入型、通讯接口型和时钟型三类,以满足不同的应用要求。1台大屏机箱内可以混装这三种类型,完成较复杂的功能。 采用高亮度LED显示器件,锁存显示方式。亮度高,均匀,抗干扰能力强 大屏内各部件采用完全组合式结构,标准化程度高,生产周期短,维修方便 LED字高从45.72mm(1.8英寸)到304.8mm(12英寸) 测量输入型可输入热电阻、热电偶、电流、电压等模拟信号和脉冲信号。
下载产品说明书
技术参数
详细介绍
上一篇:
SS-818显示屏
深斯首页
|
关于深斯
|
压力液位系列
|
温湿度系列
|
流量计系列
|
气体探测器系列
|
仪表及隔离模块系列
|
工程案例
|
知识中心
|
联系深斯
友情链接:
百度
Copyright @ 2005-2016 njss.com 南京深斯自动化工程有限公司
苏ICP备16012393号-1
All Rights Reserved
官方微信